您目前的位置: 首页 >通知公告>详细内容

通知公告

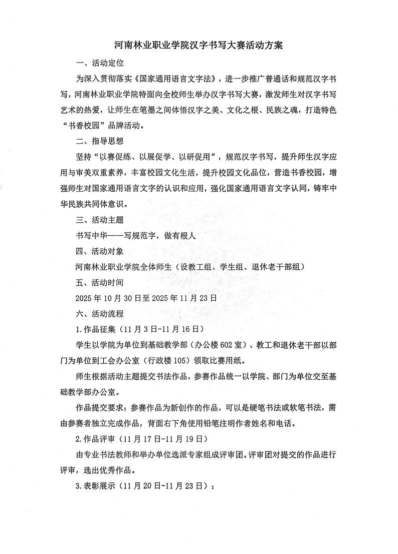
关于举办教职工书写大赛的通知

作者:朱娜 来源:工会办公室 发布时间:2025-10-30 10:03:12 浏览次数: 【字体:

各位教职工:

       即将举办教职工汉字书写大赛,请各位书法爱好者按照活动方案积极参加。

                                                                                                  工会

                                                                                               2025年10月30日


分享到:
【打印正文】